1 minute read

Cline 文档目录

欢迎阅读 Cline 文档 - 这是一份全面的指南,帮助您使用和扩展 Cline 的功能。在这里,您可以找到帮助您入门、提升技能和为项目做出贡献的资源。

入门指南

  • 编程新手? 我们为您准备了温和的入门指南:
    • 编程新手入门指南

提升提示工程技能

  • 想要更有效地与 Cline 沟通? 请探索:
    • 提示工程指南
    • Cline 记忆库

探索 Cline 的工具

为 Cline 做贡献

  • 有兴趣做出贡献? 我们欢迎您的参与:
    • 欢迎提交拉取请求
    • 贡献指南

其他资源

我们一直在努力改进这份文档。如果您有建议或发现需要改进的地方,请告诉我们。您的反馈有助于让 Cline 变得更好。

Cline 入门指南 | 新手程序员

欢迎使用 Cline!本指南将帮助你完成设置并开始使用 Cline 构建你的第一个项目。

你需要准备的东西

在开始之前,请确保你具备以下条件:

  • VS Code: 一个免费且功能强大的代码编辑器。
  • 开发工具: 基础的编程软件(Homebrew、Node.js、Git 等)。
    • 在完成这里的设置后,请参考我们的安装基本开发工具指南,通过 Cline 的帮助来完成这些设置
    • Cline 将指导你安装所需的一切
  • Cline 项目文件夹: 一个专门存放所有 Cline 项目的文件夹。
    • macOS:在你的文档文件夹中创建一个名为 “Cline” 的文件夹
      • 路径:/Users/[你的用户名]/Documents/Cline
    • Windows:在你的文档文件夹中创建一个名为 “Cline” 的文件夹
      • 路径:C:\Users\[你的用户名]\Documents\Cline
    • 在这个 Cline 文件夹内,为每个项目创建单独的文件夹
      • 示例:Documents/Cline/workout-app 用于健身追踪应用
      • 示例:Documents/Cline/portfolio-website 用于个人作品集
  • VS Code 中的 Cline 扩展: 在 VS Code 中安装 Cline 扩展。

  • 这里有一个教程视频,介绍了入门所需的所有内容。

分步设置指南

按照以下步骤设置 Cline:

  1. 打开 VS Code: 启动 VS Code 应用程序。如果 VS Code 显示”运行扩展可能…“的提示,点击”允许”。

  2. 打开你的 Cline 文件夹: 在 VS Code 中,打开你在文档中创建的 Cline 文件夹。

  3. 导航到扩展: 点击 VS Code 侧边栏中的扩展图标。

  4. 搜索 ‘Cline’: 在扩展搜索栏中输入 “Cline”。

  5. 安装扩展: 点击 Cline 扩展旁边的”安装”按钮。

  6. 打开 Cline: 安装完成后,你可以通过以下几种方式打开 Cline:

    • 点击活动栏中的 Cline 图标。
    • 使用命令面板(CMD/CTRL + Shift + P)并输入 “Cline: Open In New Tab” 在编辑器中打开 Cline 标签页。推荐这种方式以获得更好的视图。
    • 故障排除: 如果你看不到 Cline 图标,请尝试重启 VS Code。
    • 预期效果: 你应该能看到 Cline 聊天窗口出现在 VS Code 编辑器中。

gettingStartedVsCodeCline

设置 OpenRouter API 密钥

现在你已经安装了 Cline,你需要设置 OpenRouter API 密钥以使用 Cline 的全部功能。

  1. 获取 OpenRouter API 密钥:
  2. 输入你的 OpenRouter API 密钥:
    • 导航到 Cline 扩展中的设置按钮。
    • 输入你的 OpenRouter API 密钥。
    • 选择你偏好的 API 模型。
      • 推荐的编程模型:
        • anthropic/claude-3.5-sonnet:最常用于编程任务。
        • google/gemini-2.0-flash-exp:free:免费的编程选项。
        • deepseek/deepseek-chat:超级便宜,几乎和 3.5 sonnet 一样好
      • OpenRouter 模型排名

你的第一次 Cline 互动

现在你已经准备好开始使用 Cline 构建项目了。让我们创建你的第一个项目文件夹并开始构建!将以下提示复制并粘贴到 Cline 聊天窗口中:

嗨 Cline!你能帮我在 Cline 目录中创建一个名为 "hello-world" 的新项目文件夹,并制作一个显示蓝色大字"Hello World"的简单网页吗?

预期效果: Cline 将帮助你创建项目文件夹并设置你的第一个网页。

使用 Cline 的技巧

  • 提问: 如果你对某事不确定,不要犹豫,直接问 Cline!
  • 使用截图: Cline 可以理解图片,所以随时可以使用截图向他展示你在做什么。
  • 复制粘贴错误: 如果遇到错误,将错误消息复制粘贴到 Cline 的聊天中。这将帮助他理解问题并提供解决方案。
  • 使用简单语言: Cline 被设计为可以理解普通的、非技术性的语言。请随意用你自己的话描述你的想法,Cline 会将它们转换为代码。

常见问题

  • 什么是终端? 终端是一个用于与计算机交互的基于文本的界面。它允许你运行命令来执行各种任务,如安装包、运行脚本和管理文件。Cline 使用终端来执行命令并与你的开发环境交互。
  • 代码库是如何工作的?(此部分将根据新手程序员的常见问题进行扩展)

仍然遇到困难?

随时联系我,我会帮助你开始使用 Cline。

nick 608-558-2410

加入我们的 Discord 社区:https://discord.gg/cline

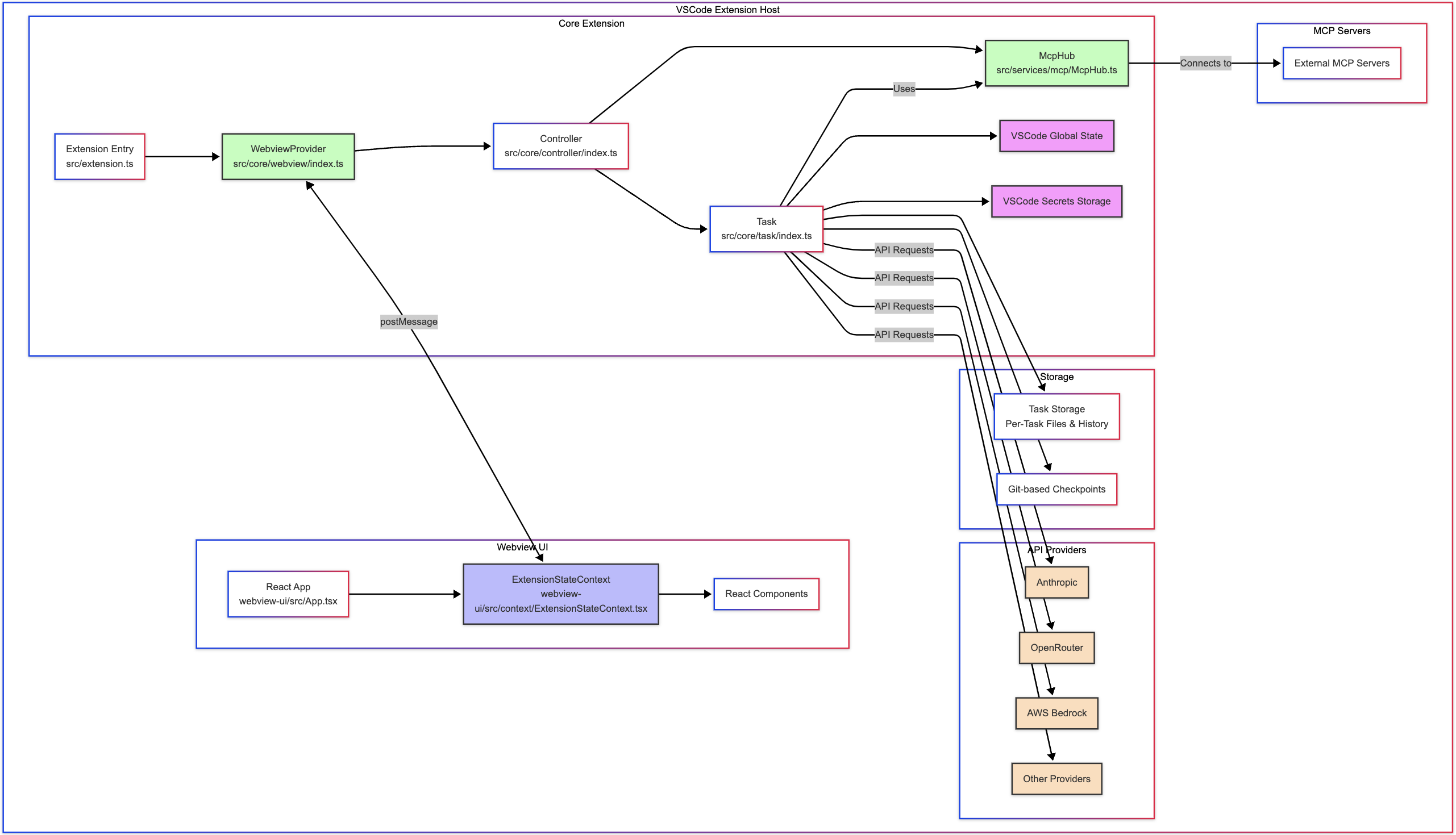
Cline 扩展架构

扩展架构图

上面展示 Cline 扩展高级架构的 Mermaid 图表。该图表说明了:

  1. 核心扩展
    • 扩展入口点和主要类
    • 通过 VSCode 的全局状态和密钥存储进行状态管理
    • Cline 类中的核心业务逻辑
  2. Webview UI
    • 基于 React 的用户界面
    • 通过 ExtensionStateContext 进行状态管理
    • 组件层次结构
  3. 存储
    • 任务特定的历史记录和状态存储
    • 基于 Git 的文件变更检查点系统
  4. 数据流
    • 核心扩展组件间的数据流
    • Webview UI 数据流
    • 核心与 webview 之间的双向通信

配色方案

图表使用高对比度配色方案以提高可见性:

  • 粉色 (#ff0066):全局状态和密钥存储组件
  • 蓝色 (#0066ff):扩展状态上下文
  • 绿色 (#00cc66):Cline 提供者
  • 所有组件都使用白色文本以获得最佳可读性

Updated: