腾讯会议中云录制的 AI+
腾讯会议中云录制应用的核心:
- 快速定位(章节、发言人、话题)
- 转写、纪要、总结
- 内容问答(AI小助手)
视频的主界面


下方区域
总结

章节

发言人

话题

右侧区域
转写

可以使用句子进行视频定位
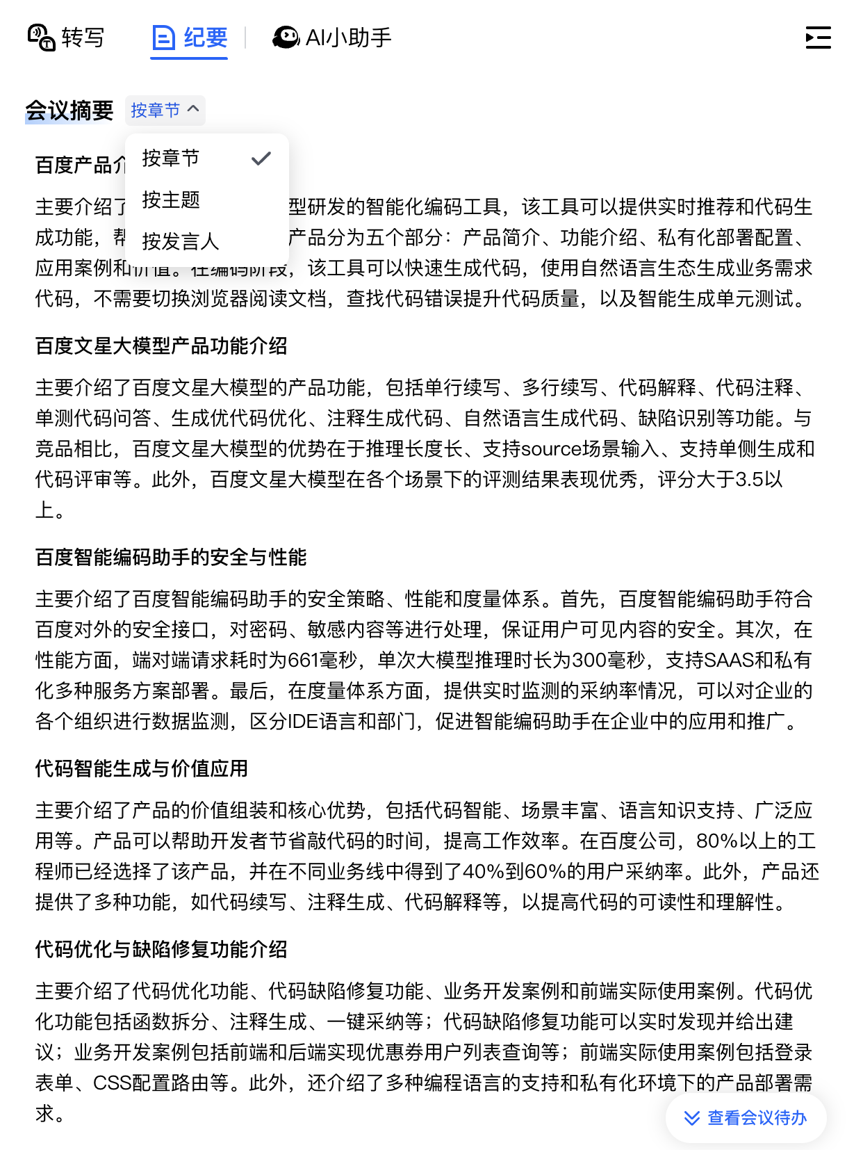
纪要

可以按
章节、主题、发言人进行纪要生成。
会议待办

AI小助手
这个AI小助手价格太贵了,可能对于中大型企业用户有一定吸引力,没有多少录制视频的用户基本不用考虑,上面的功能已经足够了。
这个营销太差了,这么高的价格也不给人试用,上来就收费,打击用户积极性。


下面是AI会议中提供的AI小助手
